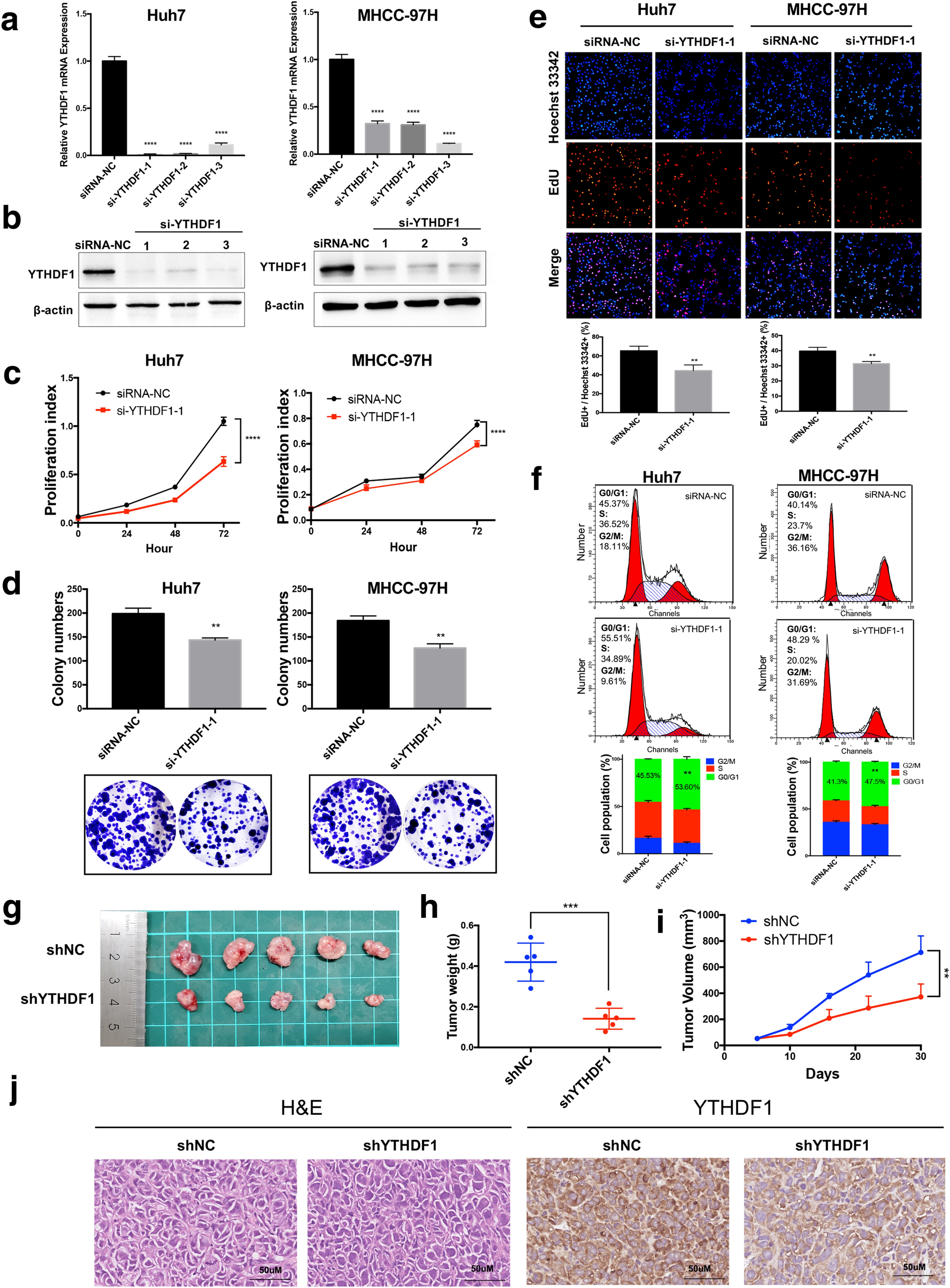
Fig. 3

Downregulation of YTHDF1 inhibited the proliferation and cell cycle of HCC cells. A The mRNA level and B protein level of YTHDF1 were significantly inhibited by three si-YTHDF1s. C Cell proliferation was detected by CCK8 assay in Huh7 and MHCC-97H cells transfected with si-YTHDF1. D Colony-forming ability of Huh7 and MHCC-97H cells treated with si-YTHDF1 was measured by colony-forming assay. E DNA replication ability was assessed by EdU assay in Huh7 and MHCC-97H cells transfected with si-YTHDF1. F The effect of si-YTHDF1 on the cell cycle of Huh7 and MHCC-97H cells analyzed by PI staining and flow cytometry. G The tumors derived from Huh7 cells lacking YTHDF1 in the subcutaneous implantation mouse model, H and the tumor weight and I tumor volume were measured. J H&E and IHC staining of the xenograft tumors were performed. Representative images and quantitative histograms, and curve diagrams were as shown. **P < 0.01, ***P < 0.001, ****P < 0.0001