Fig. 5
From: MicroRNA let-7b downregulates AML1-ETO oncogene expression in t(8;21) AML by targeting its 3′UTR

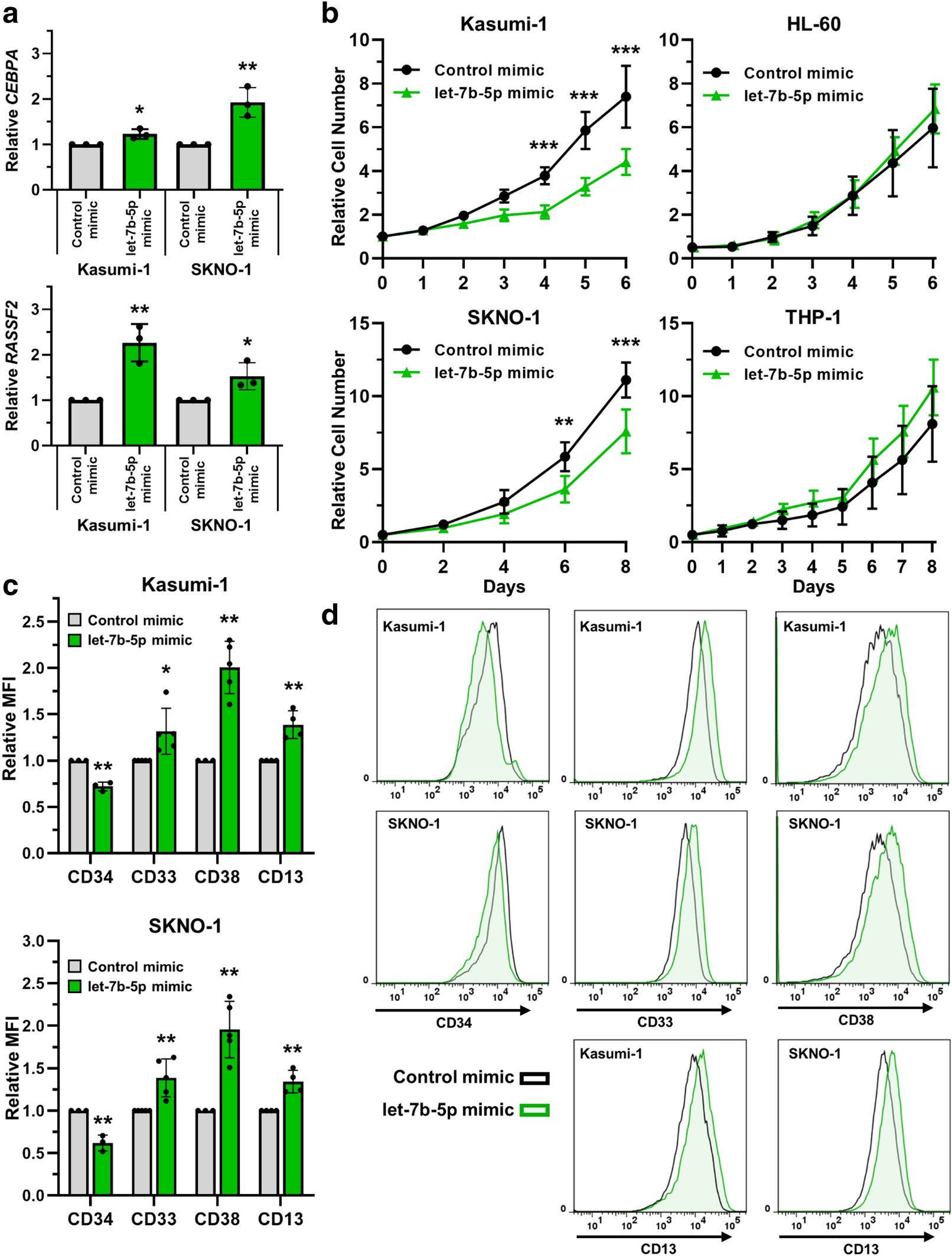
Expression of let-7b inhibits cell growth in t(8;21) AML cell lines. a Either let-7b-5p or control miRNA mimics were transfected into Kasumi-1 or SKNO-1 cells at an amount of 200 or 100 pmol for each respective cell line. Relative expression of CEBPA and RASSF2 were determined by qPCR 96 h post-transfection. Data is presented as let-7b-5p mimic fold change relative to control. Values represent mean and SD of three individual experiments. Significance was determined by unpaired t-tests. b Cell growth of the t(8;21) AML cell lines Kasumi-1 and SKNO-1 or the non-t(8;21) AML cell lines HL-60 and THP-1, after transfection with let-7b-5p or control miRNA mimics, was determined by cell counting on the indicated days. Values represent mean and SD of four individual experiments. Significance was determined by unpaired t-tests of individual timepoints assuming homoscedasticity and with a correction for multiple tests using the Holm-Sidak method. c, d Relative mean fluorescent intensity (MFI) of CD34, CD33, CD38, and CD13 in Kasumi-1 or SKNO-1 96 h post-transfection with let-7b-5p or control miRNA mimics was determined using flow-cytometry. Values represent MFI relative to control mimic from indicated number of individual experiments. Significance determined by unpaired t-tests corrected for multiple comparisons using the Holm-Sidak method. d Representative histograms depict the fluorescence distribution of indicated markers in the indicated cell populations